0358.57.6699
contact@gmfjsc.com
Tìm kiếm
Uy tín - chất lượng - thành công
Viet Nam
American
Loading...
{"desktop":{"unique_in":[],"is_horizontal_lv1":1,"is_horizontal_lv2":0,"is_horizontal_lv3":0,"is_horizontal_lv4":0,"column_lv1":1,"column_lv2":1,"column_lv3":1,"column_lv4":1,"position_lv2":"bottom","position_lv3":"right","position_lv4":"right","turn_on_arrow_1":0,"open_hover":1,"icon_open_horizontal":"fal fa-angle-right","icon_close_horizontal":"fal fa-angle-left","icon_open":"fal fa-angle-down","icon_close":"fal fa-angle-up","device_off_open_hover":"1024px","device_allow_event_toggle":"1024px","open_to_level":0,"style_lv2_box":{"width":"350px"},"style_lv3_box":{"width":"250px"},"style_lv4_box":{"width":"250px"},"style_custom":[]},"1024px":{"style_lv2_box":{"width":"100%"},"style_lv3_box":{"width":"100%"},"style_lv4_box":{"width":"100%"},"style_custom":[null,null,null,{"enable":0},null,null,null,null,null,null,null,null,null,null,null,null,null,null,null,null,null,null,null,null,null,null,null,null,null,null,null,null,null,null,null,null,null,null,null,null,null,{"enable":0}],"is_horizontal_lv1":0,"position_lv2":"","position_lv3":"","position_lv4":""},"640px":{"style_lv2_box":{"width":"100%"},"style_lv3_box":{"width":"100%"},"style_lv4_box":{"width":"100%"},"style_custom":[null,null,null,{"enable":0},null,null,null,null,null,null,null,null,null,null,null,null,null,null,null,null,null,null,null,null,null,null,null,null,null,null,null,null,null,null,null,null,null,null,null,null,null,{"enable":0}]}}
Tìm kiếm
Viet Nam
American
Trang chủ
Cơ cấu tổ chức
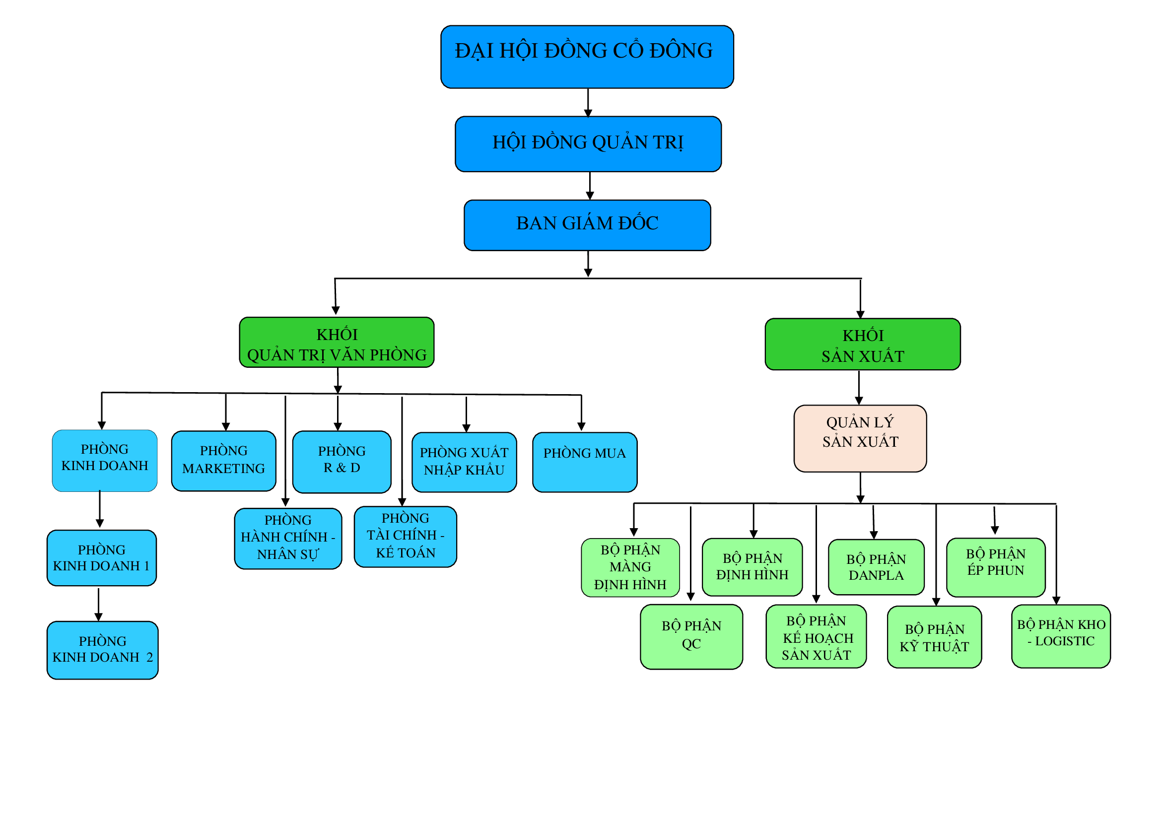
CƠ CẤU TỔ CHỨC
Cơ cấu tổ chức
CÔNG TY CỔ PHẦN SẢN XUẤT VÀ DỊCH VỤ CÔNG NGHIỆP GMF
Thông tin
Địa chỉ
Lô số 10, tờ bản đồ số 12, Tổ 3, Phường Phú Diễn, Thành phố Hà Nội, Việt Nam
Nhận email
contact@gmfjsc.com
gmfjsc@gmail.com
Số điện thoại
0358.57.6699
Danh mục sản phẩm
Loading...
Liên hệ với chúng tôi
© Bản quyền nội dung thuộc về
CÔNG TY CỔ PHẦN SẢN XUẤT VÀ DỊCH VỤ CÔNG NGHIỆP GMF
{"default_contact":"Liên hệ","default_notification":"Thông báo","default_redirect_click":"Nhấn vào đây nếu đợi quá lâu.","default_fullname":"Họ và tên","default_email":"Email","default_address":"Địa chỉ","default_phone":"Điện thoại","default_send":"Gởi đi","default_reset":"Làm lại","default_select_all":"Chọn tất cả","default_captcha":"Mã bảo vệ","default_input_captcha":"Nhập vào mã bảo vệ","default_contact_send_success":"Bạn đã gởi liên hệ thành công","default_contact_send_false":"Bạn đã gởi liên hệ thất bại","default_back_page_home":"Quay về trang chủ","product_sort_name_asc":"Sắp xếp theo tên (A-Z)","product_sort_name_desc":"Sắp xếp theo tên (Z-A)","product_sort_price_asc":"Sắp xếp theo giá (Nhỏ -> Lớn)","product_sort_price_desc":"Sắp xếp theo giá (Lớn -> Nhỏ)","product_sort_price_sale_asc":"Sắp xếp theo khuyến mãi (Không -> Có)","product_sort_price_sale_desc":"Sắp xếp theo khuyến mãi (Có -> không)","key_option_product_discount":"Sản phẩm khuyến mãi","key_option_product_new":"Sản phẩm mới","key_option_product_special":"Sản phẩm đặt biệt","key_option_product_hot":"Sản phẩm Hot","key_option_news_new":"Tin mới","key_option_news_highlight":"Tin nổi bật","key_option_news_special":"Tin đặc biệt","key_option_news_hot":"Tin hot","key_option_classified_news_highlight":"Tin rao nổi bật","default_newsletter_thanks":"Cảm ơn bạn đã đăng ký trên hệ thống của chúng tôi","error_email_exists":"Email đã tồn tại trong hệ thống","error_email_not_exists":"Email không tồn tại trong hệ thống","error_email_invalid":"Địa chỉ email phải đúng cú pháp, ví dụ: info@tenmien.vn!","member_change_info_success":"Thông tin thay đổi thành công.","member_change_info_fail":"Thay đổi thông tin thất bại.","member_change_password_success":"Mật khẩu thay đổi thành công","member_change_password_fail":"Mật khẩu thay đổi thất bại","member_login_success":"Bạn đã đăng nhập thành công","member_register_success":"Đăng ký tài khoản thành công","member_register_fail":"Đăng ký tài khoản thất bại","member_send_password_new_mail_success":"Mật khẩu mới đã gửi về email đăng ký!","member_send_password_new_fail":"Lấy lại mật khẩu thất bại","error_account_not_found":"Không tìm thấy tài khoản trong hệ thống.","error_limit_login":"Bạn đã nhập sai vượt quá số lần quy định. Vui lòng đăng nhập lại sau:","error_username_required":"Bạn vui lòng nhập tên truy cập","error_username_not_exists":"Tên truy cập không tồn tại.","error_username_space":"Tên truy cập không được chứa khoảng trắng","error_username_exists":"Tên truy cập đã tồn tại","error_account_block":"Tài khoản đã bị khóa","error_password_not_exists":"Mật khẩu bạn nhập không chính xác.","error_password_required":"Bạn vui lòng nhập mật khẩu","error_password_not_regex":"Mật khẩu phải chứa ít nhất 6 ký tự. Bao gồm chữ in hoa, chữ thường và số.","error_password_old_required":"Nhập vào mật khẩu hiện tại của bạn","error_password_old_invalid":"Mật khẩu cũ không đúng","error_password_confirm_invalid":"Mật khẩu phải chứa ít nhất 6 ký tự. Bao gồm chữ in hoa, chữ thường và số.","error_register_is_login":"Bạn đã đăng nhập vào hệ thống. Vui lòng đăng xuất để thực hiện tính năng này","page_login":"Đăng nhập","error_fullname_required":"Bạn vui lòng nhập họ tên","error_fullname_max_length":"Họ tên Không vượt quá 55 ký tự","error_address_max_length":"Địa chỉ không vượt quá 150 ký tự","error_email_required":"Bạn vui lòng nhập email","error_content_required":"Bạn vui lòng nhập nội dung","error_content_max_length":"Nội dung gửi không được vượt quá 5000 ký tự","error_phone_required":"Bạn vui lòng nhập số điện thoại","error_phone_syntax":"Số điện thoại phải đủ 8 số hoặc lớn hơn, ví dụ: 19009477, 0967897890, 0286253737, ...","error_phone_exists":"Số điện thoại đã tồn tại trong hệ thống","error_captcha_required":"Bạn vui lòng nhập mã bảo vệ","error_captcha_invalid":"Mã bảo vệ không đúng","error_token_csrf_invalid":"Token không hợp lệ","time_invalid":"Thời gian không hợp lệ","forms_required":"Trường này là bắt buộc","forms_send_success":"Bạn đã gửi thông tin đăng ký thành công","forms_send_false":"Bạn đã gửi thông tin đăng ký thất bại","forms_undefined":"Không xác định được biểu mẫu","authentication_otp":"Xác thực OTP","authentication_otp_note":"Vui lòng kiểm tra điện thoại để lấy mã Xác thực.","error_limit_send_authentication_phone":"Quý khách đã đạt đến giới hạn xác thực số điện thoại.","error_time_resend_authentication_phone":"Chưa đến thời gian gửi lại.","send_code_otp_success":"Gửi mã OTP thành công","send_code_otp_error":"Gửi mã OTP thất bại","authentication_phone":"Xác thực số điện thoại","authentication_enter_code":"Nhập mã xác thực","authentication":"Xác thực","authentication_phone_re_send":"Gửi lại","authentication_phone_success":"Xác thực điện thoại thành công","verify_success":"Xác minh thành công","titile_authentication_phone_success":"Xác thực thành công","authentication_phone_error":"Xác thực điện thoại thất bại","warning_custom_no_authentication_phone":"Quý khách chưa xác thực số điện thoại","warning_phone_number_you_have_verified":"Số điện thoại của bạn đã xác minh","error_customer_access_page_here":"Quý khách chưa được truy cập trang này","skip_authenction":"Bỏ qua xác thực","error_enter_phone_invalid":"Khách hàng vui lòng nhập số điện thoại hợp lệ","error_info_invalid":"Thông tin không hợp lệ","error_code_verify_required":"Vui lòng nhập mã xác thực OTP","save_info_failed":"Lưu thông tin thất bại","save_info_success":"Lưu thông tin thành công","news":"Tin Tức","back_to_home":"Quay lại trang chủ","content_404":"Xin lỗi! Trang bạn đang tìm kiếm không tồn tại.","mail_welcome":"Xin chào: Anh\/Chị","best_regards":"Trân trọng,","admin_website":"Ban quản trị","lost_password_subject":"Yêu cầu mật khẩu mới cho tài khoản!","lost_password_info":"Chúng tôi vừa nhận được yêu cầu khôi phục mật khẩu từ phía bạn. Vui lòng nhấn vào","lost_password_link":"đường dẫn","lost_password_active":"sau để kích hoạt mật khẩu mới.","news_password":"Mật khẩu mới:","account":"Tài khoản:","lost_password_contact":"Nếu Anh\/chị có bất kỳ câu hỏi nào, xin liên hệ với chúng tôi qua mail","product":"Sản phẩm","service":"Dịch vụ","onepay_cart":"Hệ thống sẽ chuyển qua cổng thanh toán OnePay.vn","product_payment_onepay":"Thanh toán OnePay","product_payment_onepay_atm":"OnePay cổng nội địa","product_payment_onepay_int":"OnePay cổng quốc tế","napas_cart":"Hệ thống sẽ chuyển qua cổng thanh toán Napas","product_payment_napas":"Thanh toán NaPas","product_payment_napas_atm":"Thanh toán NaPas nội địa","product_payment_napas_int":"Thanh toán NaPas quốc tế","product_payment_sacombank":"Thanh toán qua Sacombank","paypal_cart":"Hệ thống sẽ chuyển qua cổng thanh toán Paypal.com","product_payment_paypal":"Thanh toán PayPal","error_money_limit":"Số tiền lớn hơn mức cho phép của Paypal vui lòng chọn phương thức thanh toán khác","cart_paypal_express":"Hệ thống sẽ chuyển qua cổng thanh toán Paypal Express","vnpay_cart":"Hệ thống sẽ chuyển qua cổng thanh toán Vnpayment.vn","product_payment_vnpay":"Thanh toán VNPAY","zalopay_cart":"Hệ thống sẽ chuyển qua cổng thanh toán ZaloPay","product_payment_zalopay":"Thanh toán ZaloPay","product_payment_zalopay_app":"Thanh toán qua ví ZaloPay","product_payment_zalopay_atm":"Thanh toán ZaloPay cổng ATM","product_payment_zalopay_int":"Thanh toán ZaloPay cổng Visa\/MasterCard","error_zalopay_create_url_fail":"Tạo thanh toán qua ZaloPay thất bại. Vui lòng kiểm tra lại thông tin đơn hàng khi thanh toán.","zalopay_create_url_error":"ZaloPay tạo đơn hàng thất bại.","error_zalopay_payment_int":"Số tiền tối thiểu thanh toán qua cổng ZaloPay là 10.000đ","momo_cart":"Hệ thống sẽ chuyển qua cổng thanh toán MoMo","product_payment_momo":"Thanh toán qua ví MoMo","error_momo_create_url_fail":"Tạo thanh toán qua MoMo thất bại. Vui lòng kiểm tra lại thông tin đơn hàng khi thanh toán.","momo_create_url_error":"MoMo tạo đơn hàng thất bại.","error_momo_payment":"Số tiền tối thiểu thanh toán qua cổng MoMo là 1000đ","addon_video_relate":"Video liên quan","addon_video_empty":"Không có video thuộc chủ đề này","addon_video_error_notfound":"Không tìm thấy video trên hệ thống"}
{"company_logo":"https:\/\/www.gmfjsc.com\/datafiles\/83140\/upload\/files\/logo.png?t=1770619559","company_name":"CÔNG TY CỔ PHẦN SẢN XUẤT VÀ DỊCH VỤ CÔNG NGHIỆP GMF","company_email":"contact@gmfjsc.com","company_phone":"0358.57.6699","company_address":"Lô số 10, tờ bản đồ số 12, Tổ 3, Phường Phú Diễn, Thành phố Hà Nội, Việt Nam","company_fax":"84.24.37631996","date_now":1776699528,"company_tags":["nhựa công nghiệp","chuyên sản xuất","sản xuất công nghiệp","nông nghiệp","thực phẩm"],"search_keyword":null,"facebook_comment":"https:\/\/www.gmfjsc.com\/organizational-structure","breadscrumb":[{"url":"https:\/\/www.gmfjsc.com","name":"Trang chủ","icon":"","active":false},{"url":"javascript:void(0)","name":"Cơ cấu tổ chức","icon":"","active":true}],"list_products_tmp":[],"list_section":[{"id":703208,"name":"Top-header","seo_name":"#w30s-section-703208","url":"#w30s-section-703208"},{"id":703210,"name":"Header","seo_name":"#w30s-section-703210","url":"#w30s-section-703210"},{"id":717863,"name":"Banner detail","seo_name":"#w30s-section-717863","url":"#w30s-section-717863"},{"id":704358,"name":"Giới thiệu","seo_name":"#w30s-section-704358","url":"#w30s-section-704358"},{"id":715453,"name":"Footer","seo_name":"#w30s-section-715453","url":"#w30s-section-715453"}],"type_page":14,"id_page":498332,"widget_16024851":{"content_data":{"content":""}},"widget_16024852":{"content_data":[]},"widget_16024854":{"content_data":{"content":"Tìm kiếm"}},"widget_16024865":{"content_data":{"content":""}},"widget_16031945":{"content_data":{"content":"Tìm kiếm"}},"widget_16026118":{"content_data":[{"id":116165,"title":"Viet Nam","code":"vn","is_expires":false,"is_active":1},{"id":116166,"title":"American","code":"us","is_expires":false,"is_active":0}]},"widget_16033105":{"content_data":{"content":""}},"widget_16024866":{"content_data":[{"id":116165,"title":"Viet Nam","code":"vn","is_expires":false,"is_active":1},{"id":116166,"title":"American","code":"us","is_expires":false,"is_active":0}]},"widget_16031943":{"content_data":[]},"widget_16033099":{"content_data":{"content":"Uy tín - chất lượng - thành công"}},"widget_16676662":{"content_data":{"content":"<p style=\"text-align:center\"><img alt=\"\" src=\"\/datafiles\/83140\/upload\/files\/ẢNH BANNER- CƠ CẤU TỔ CHỨC.jpg\"><\/p>\n"}},"widget_16676664":{"content_data":{"content":"<p style=\"text-align:center\"><span style=\"font-size:28px\"><span style=\"color:#ffffff\"><strong>CƠ CẤU TỔ CHỨC<\/strong><\/span><\/span><\/p>\n"}},"widget_16676647":{"content_data":{"content":"<p style=\"text-align:center\"><img alt=\"\" src=\"\/datafiles\/83140\/upload\/files\/CƠ-CẤU-TỔ-CHỨC-_1.jpg\"><\/p>\n"}},"widget_16233751":{"content_data":{"content":"Địa chỉ"}},"widget_16233754":{"content_data":{"content":"Nhận email"}},"widget_16233758":{"content_data":{"content":"Số điện thoại"}},"widget_16233748":{"content_data":{"content":"Thông tin"}},"widget_16233756":{"content_data":{"content":"gmfjsc@gmail.com"}},"widget_16233760":{"content_data":{"content":"Danh mục sản phẩm"}},"widget_16233767":{"content_data":{"content":"Liên hệ với chúng tôi"}},"widget_16233770":{"content_data":{"content":"© Bản quyền nội dung thuộc về"}},"widget_16021903":{"content_data":{"content":""}},"widget_16021905":{"content_data":{"content":""}},"widget_16021920":{"content_data":{"content":"<span class=\"w30s-content\">Gửi đi<\/span>"}},"widget_16021906":{"content_data":{"content":"Gửi thông tin liên hệ"}},"widget_16021921":{"content_data":{"content":"<span class=\"w30s-content\">Làm lại<\/span>"}},"title_page":"Cơ cấu tổ chức"}